Product Summary
The SG7805AT/883B is a serie of positive regulator. The SG7805AT/883B offers self contained, fixed-voltage capability with up to 1.5A of load current and input voltage up to 50V. These units of the SG7805AT/883B feature a unique on-chip trimming system to set the output voltages to within ±1.5% of nominal on the SG7805AT/883B series, ±2.0% on the SG7800 series. The SG7805AT/883B versions also offer much improved line and load regulation characteristics. Utilizing an improved Bandgap reference design, problems have been eliminated that are normally associated with the Zener diode references, such as drift in output voltage and large changes in the line and load regulation.
Parametrics
SG7805AT/883B absolute maximum ratings: (1)Operating Junction Temperature, Hermetic: 150℃; (2)Storage Temperature Range: -65℃ to 150℃; (3)Lead Temperature: 300°C.
Features
SG7805AT/883B features: (1)Output voltage set internally to ±1.5% on SG7805AT/883B; (2)Input voltage range to 50V max. on SG7805AT/883B; (3)Two volt input-output differential; (4)Excellent line and load regulation; (5)Foldback current limiting; (6)Thermal overload protection; (7)Voltages available: 5V, 12V, 15V; (8)Available in surface mount package.
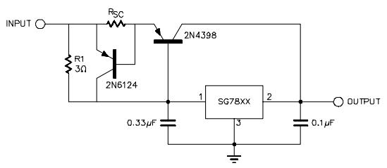
Diagrams
(Hong Kong)






