Product Summary
The HCPL-1458 is a single, dual, and quad channel, hermetically sealed optocoupler. The HCPL-1458 is capable of operation and storage over the full military temperature range and can be purchased as either standard product or with full MIL-PRF-38534 Class Level H or K testing or from the appro priate DLA Drawing. All devices of the HCPL-1458 are manufactured and tested on a MIL-PRF-38534 certified line and are included in the DLA Qualified Manufacturers List QML-38534 for Hybrid Microcircuits. The applications of the HCPL-1458 include Military and aerospace, High reliability systems, Telephone ring detection, Microprocessor system interface, Transportation, medical, and life critical systems, Isolated input line receiver, EIA RS-232-C line receiver, Voltage level shifting, Isolated input line receiver, Isolated output line driver, Logic ground isolation, Harsh industrial environments, Current loop receiver, System test equipment isolation, Process control input/output isolation.
Parametrics
HCPL-1458 absolute maximum ratings: (1)Storage Temperature, TS: -65 to +150 ℃; (2)Operating Temperature, TA: -55 to +125 ℃; (3)Case Temperature, TC: +170 ℃; (4)Junction Temperature, TJ: +175 ℃; (5)Lead Solder Temperature: 260 for 10 sec ℃; (6)Output Current (each channel), IO: 40 mA ; (7)Output Voltage (each channel), VO: -0.5 to 20 V 1; (8)Supply Voltage. VCC: -0.5 to 20 V 1; (9)Output Power Dissipation (each channel): 50 mW 2; (10)Peak Input Current (each channel, < 1 ms duration): 20 mA; (11)Average Input Current (each channel), IF: 10 mA; (12)Reverse Input Voltage (each channel), VR: 5 V; (13)Package Power Dissipation (each channel), PD: 200 mW.
Features
HCPL-1458 features: (1)Dual marked with device part number and DLA drawing number; (2)Manufactured and tested on a MIL-PRF-38534 Certified Line; (3)QML-38534, Class H and K; (4)Five hermetically sealed package coni gurations; (5)Performance guaranteed over full military temperature range: -55℃ to +125℃; (6)Low input current requirement: 0.5 mA; (7)High current transfer ratio: 1500% typical @ IF = 0.5 mA; (8)Low output saturation voltage: 0.11 V typical; (9)1500 Vdc withstand test voltage; (10)High radiation immunity; (11)6N138/9, HCPL-2730/31 function compatibility; (12)Reliability data.
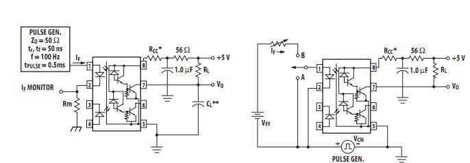
Diagrams

(Hong Kong)






