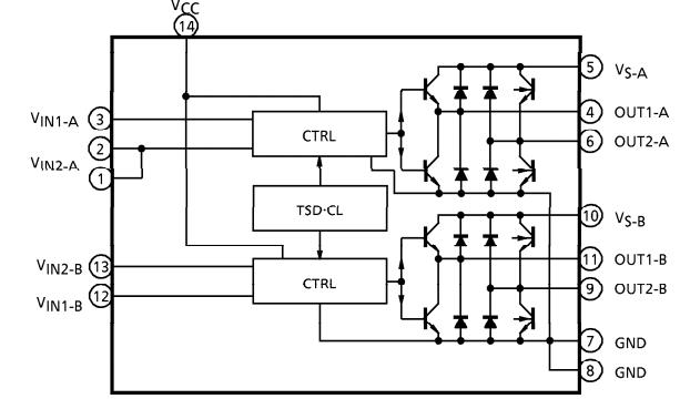
Product Summary
The TA7279P is a dual bridge driver.
Parametrics
TA7279P absolute maximum ratings: (1)Supply Voltage, AP: 25 V; (2)Motor Drive Voltage, P: 18 V; (3)Output Current, PEAK: 3.0 A; (4)Power Dissipation, PD: 2.3 W; (5)Operating Temperature, TOPR: -30 to 75 ℃; (6)Storage Temperature, TSTG: -55 to 150 ℃.
Features
TA7279P features: (1)Wide Range of Operating Voltage: VCC = 6 to 18 V, VS = 0 to 16 V; (2)Output Current Up to 1.0 A (AVE), 3.0 A (PEAK); (3)Built-in Thermal Shut Down and Current Limiter; (4)Input Hysteresis for Stable Operation.
Diagrams

(Hong Kong)






