Product Summary
The OP07EJ is an Ultralow Offset Voltage Dual Operational Amplifier. The OP07EJ has very low input offset voltage which is obtained by trimming at the wafer stage. These low offset voltages of the OP07EJ generally eliminate any need for external nulling. The OP-07 also features low input bias current and high open-loop gain. The low offsets and high open-loop gain make the OP-07 particularly useful for high-gain instrumentation applications.
Parametrics
OP07EJ absolute maximum ratings: (1)Supply Voltage: ±22 V; (2)Differential Input Voltage: ±30 V; (3)Input Voltage: ±22 V; (4)Output Short-Circuit Duration: Inderfinite; (5)Storage Temperature Range: -65 to 150 ℃; (6)Operating Temperature Range: -55 to 125 ℃; (7)Lead Temperature: +300 ℃; (8)Junction Temperature: +150 ℃.
Features
OP07EJ features: (1)Low Vos: 25μV Max; (2)Low Vos Drift: 0.6μV/℃ Max; (3)Ultra-Stable vs Time: 1.0μV/Month Max; (4)Low Noise: 0.6μVP-P Max; (5)Wide Input Voltage Range: ±14 V; (6)Wide Supply Voltage Range: ±3 to ±18 V; (7)Fits 725, 108 A/308 A, 741, AD510 Sockets; (8)125℃ Temperature-Tested Dice.
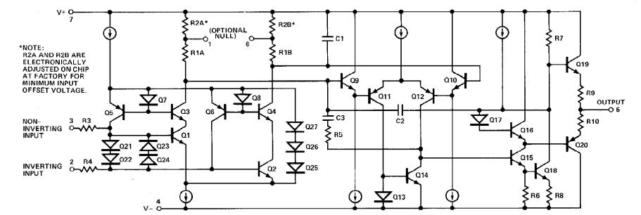
Diagrams
| Image | Part No | Mfg | Description | ![]() |
Pricing (USD) |
Quantity | ||||
|---|---|---|---|---|---|---|---|---|---|---|
![]() |
![]() OP07EJ |
![]() Maxim Integrated Products |
![]() Operational Amplifiers - Op Amps |
![]() Data Sheet |
![]() Negotiable |
|
||||
![]() |
![]() OP07EJ8 |
![]() Linear Technology |
![]() IC OPAMP PREC 8-CDIP |
![]() Data Sheet |
![]() Negotiable |
|
||||
(Hong Kong)









