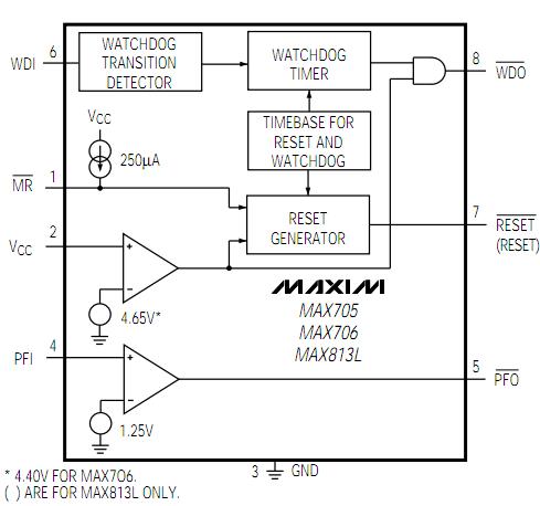
Product Summary
The MAX706CPA is a microprocessor (μP) supervisory circuit. MAX706CPA reduces the complexity and number of components required to monitor power-supply and battery functions in μP systems. These devices significantly improve system reliability and accuracy compared to separate ICs or discrete components. The applications of the MAX706CPA include Computers, Controllers, Intelligent Instruments, Automotive Systems, Critical μP Power Monitoring.
Parametrics
MAX706CPA absolute maximum ratings: (1)VCC: -0.3V to 6.0V; (2)All Other Inputs (Note 1): -0.3V to (VCC + 0.3V); (3)VCC: 20mA; (4)GND: 20mA; (5)Output Current (all outputs): 20mA; (6)Plastic DIP (derate 9.09mW/℃ above +70℃): 727mW; (7)SO (derate 5.88mW/℃ above +70℃): 471mW; (8)μMAX (derate 4.10mW/℃ above +70℃): 330mW; (9)CERDIP (derate 8.00mW/℃ above +70℃): 640mW; (10)MAX70_C__, MAX813LC__: 0℃ to +70℃; (11)MAX70_E__, MAX813LE__: -40℃ to +85℃; (12)MAX70_MJA: -55℃ to +125℃; (13)Storage Temperature Range: -65℃ to +160℃; (14)Lead Temperature (soldering, 10sec): +300℃.
Features
MAX706CPA features: (1)μMAX Package: Smallest 8-Pin SO; (2)Guaranteed RESET Valid at VCC = 1V; (3)Precision Supply-Voltage Monitor; (4)200ms Reset Pulse Width; (5)Debounced TTL/CMOS-Compatible; (6)Manual-Reset Input; (7)Independent Watchdog Timer—1.6sec Timeout; (8)Active-High Reset Output; (9)Voltage Monitor for Power-Fail or Low-Battery; (10)Warning.
Diagrams
(Hong Kong)






