Product Summary
The LNK306DN is an Energy-Effi cient Off-Line Switcher IC. LinkSwitch-TN of the LNK306DN is specifically designed to replace all linear and capacitor-fed (cap dropper) non-isolated power supplies in the under 360 mA output current range at equal system cost while offering much higher performance and energy efficiency. The applications of the LNK306DN include Appliances and timers, LED drivers and industrial controls.
Parametrics
LNK306DN absolute maximum ratings: (1)DRAIN Voltage: -0.3 V to 700 V; (2)Peak DRAIN Current (LNK306): 1400 mA; (3)FEEDBACK Voltage: -0.3 V to 9 V; (4)FEEDBACK Current: 100 mA; (5)BYPASS Voltage: -0.3 V to 9 V; (6)Storage Temperature: -65 ℃ to 150 ℃; (7)Operating Junction Temperature: -40 ℃ to 150 ℃; (8)Lead Temperature: 260 ℃.
Features
LNK306DN features: (1)Consumes typically only 50/80 mW in self-powered buck topology at 115/230 VAC input with no load (opto feedback); (2)Consumes typically only 7/12 mW in fiyback topology with external bias at 115/230 VAC input with no load; (3)Meets California Energy Commission (CEC), Energy Star, and EU requirements.
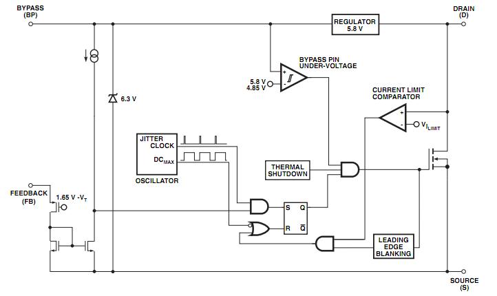
Diagrams

| Image | Part No | Mfg | Description | ![]() |
Pricing (USD) |
Quantity | ||||||||||||
|---|---|---|---|---|---|---|---|---|---|---|---|---|---|---|---|---|---|---|
![]() |
![]() LNK306DN |
![]() Power Integrations |
![]() AC/DC Switching Converters 225 mA (MDCM) 360 mA (CCM) |
![]() Data Sheet |
![]()
|
|
||||||||||||
![]() |
![]() LNK306DN-TL |
![]() Power Integrations |
![]() AC/DC Switching Converters 225 mA (MDCM) 360 mA (CCM) |
![]() Data Sheet |
![]()
|
|
||||||||||||
(Hong Kong)









