Product Summary
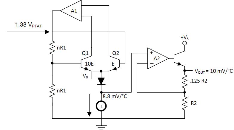
The LM35CH is a precision integrated-circuit temperature sensor with an output voltage linearly proportional to the Centigrade temperature. Thus the LM35CH has an advantage over linear temperature sensors calibrated in ° Kelvin, as the user of the LM35CH is not required to subtract a large constant voltage from the output to obtain convenient Centigrade scaling. The LM35CH does not require any external calibration or trimming to provide typical accuracies of ±1/4℃ at room temperature and ±3/4℃ over a full -55℃ to +150℃ temperature range. Low cost is assured by trimming and calibration at the wafer level. The low output impedance, linear output, and precise inherent calibration of the LM35CH make interfacing to readout or control circuitry especially easy. The device of the LM35CH is used with single power supplies, or with plus and minus supplies. As the LM35CH draws only 60 μA from the supply, it has very low self-heating of less than 0.1℃ in still air.
Parametrics
LM35CH absolute maximum ratings: (1)Supply voltage, –0.2 to 35 V; (2)Output voltage, –1 to 6 V; (3)Output current: 10 mA; (4)Electrostatic discharge (ESD) susceptibility(3): 2500 V; (5)Storage temperature, TO Package: –60 to 180 ℃; (6)Lead temperature TO Package (soldering, 10 seconds): 300 ℃; (7)Specified operating temperature range: –55 to 150 ℃.
Features
LM35CH features: (1)Calibrated Directly in ° Celsius (Centigrade); (2)Linear + 10 mV/℃ Scale Factor; (3)0.5℃ Ensured Accuracy (at +25℃); (4)Rated for Full -55℃ to +150℃ Range; (5)Suitable for Remote Applications; (6)Low Cost Due to Wafer-Level Trimming; (7)Operates from 4 to 30 V; (8)Less than 60-μA Current Drain; (9)Low Self-Heating, 0.08℃ in Still Air; (10)Nonlinearity Only ±1/4℃ Typical; (11)Low Impedance Output, 0.1 W for 1 mA Load.
Diagrams
| Image | Part No | Mfg | Description | ![]() |
Pricing (USD) |
Quantity | ||||||||||||
|---|---|---|---|---|---|---|---|---|---|---|---|---|---|---|---|---|---|---|
![]() |
![]() LM35CH/NOPB |
![]() National Semiconductor (TI) |
![]() Board Mount Temperature Sensors |
![]() Data Sheet |
![]()
|
|
||||||||||||
![]() |
![]() LM35CH |
![]() National Semiconductor (TI) |
![]() Board Mount Temperature Sensors |
![]() Data Sheet |
![]()
|
|
||||||||||||
(Hong Kong)










