Product Summary
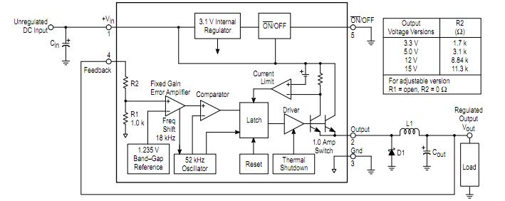
The LM2575-5 is an EASY SWITCHERE 1.0 A STEP-DOWN VOLTAGE REGULATOR. The LM2575-5 series of regulators are monolithic integrated circuits ideally suited for easy and convenient design of a step–down switching regulator (buck converter). All circuits of this LM2575-5 are capable of driving a 1.0 A load with excellent line and load regulation. These devices are available in fixed output voltages of 3.3 V, 5.0 V, 12 V, 15 V, and an adjustable output version. The applications of the LM2575-5 include Simple and High–Efficiency Step–Down (Buck) Regulators, Efficient Pre–Regulator for Linear Regulators, On–Card Switching Regulators, Positive to Negative Converters (Buck–Boost), Negative Step–Up Converters, Power Supply for Battery Chargers.
Parametrics
LM2575-5 absolute maximum ratings: (1)Maximum Supply Voltage, Vin: 45 V; (2)ON/OFF Pin Input Voltage: -0.3 V ≤ V ≤ +Vin V; (3)Output Voltage to Ground (Steady–State): –1.0 V; (4)Power Dissipation, PD: Internally Limited W; (5)Power Dissipation, RθJA: 65 ℃/W; (6)Power Dissipation, RθJC: 5.0 ℃/W; (7)Minimum ESD Rating: 3.0 kV; (8)Lead Temperature (Soldering, 10 s): 260 ℃; (9)Maximum Junction Temperature, TJ: 150 ℃.
Features
LM2575-5 features: (1)3.3 V, 5.0 V, 12 V, 15 V, and Adjustable Output Versions; (2)Adjustable Version Output Voltage Range of 1.23 V to 37 V ±4% Maximum Over Line and Load Conditions; (3)Guaranteed 1.0 A Output Current; (4)Wide Input Voltage Range: 4.75 V to 40 V; (5)Requires Only 4 External Components; (6)52 kHz Fixed Frequency Internal Oscillator; (7)TTL Shutdown Capability, Low Power Standby Mode; (8)High Efficiency; (9)Uses Readily Available Standard Inductors; (10)Thermal Shutdown and Current Limit Protection.
Diagrams

| Image | Part No | Mfg | Description | ![]() |
Pricing (USD) |
Quantity | ||||||||||||||
|---|---|---|---|---|---|---|---|---|---|---|---|---|---|---|---|---|---|---|---|---|
![]() |
![]() LM2575-5.0BN |
![]() |
![]() IC REG BUCK 5V 1A 16DIP |
![]() Data Sheet |
![]() Negotiable |
|
||||||||||||||
![]() |
![]() LM2575-5.0BT |
![]() |
![]() IC REG BUCK 5V 1A TO220-5 |
![]() Data Sheet |
![]() Negotiable |
|
||||||||||||||
![]() |
![]() LM2575-5.0BU |
![]() |
![]() IC REG BUCK 5V 1A TO263-5 |
![]() Data Sheet |
![]() Negotiable |
|
||||||||||||||
![]() |
![]() LM2575-5.0BU TR |
![]() |
![]() IC REG BUCK 5V 1A TO263-5 |
![]() Data Sheet |
![]() Negotiable |
|
||||||||||||||
![]() |
![]() LM2575-5.0BWM |
![]() |
![]() IC REG BUCK 5V 1A 24SOIC |
![]() Data Sheet |
![]() Negotiable |
|
||||||||||||||
![]() |
![]() LM2575-5.0BWM TR |
![]() |
![]() IC REG BUCK 5V 1A 24SOIC |
![]() Data Sheet |
![]() Negotiable |
|
||||||||||||||
![]() |
![]() LM2575-5.0WT |
![]() |
![]() IC REG BUCK 5V 1A TO220-5 |
![]() Data Sheet |
![]()
|
|
||||||||||||||
![]() |
![]() LM2575-5.0WU |
![]() |
![]() IC REG BUCK 5V 1A TO263-5 |
![]() Data Sheet |
![]()
|
|
||||||||||||||
(Hong Kong)












