Product Summary
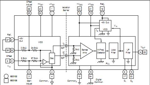
The ISO106 is a signal isolation buffer amplifier. The ISO106 isolation buffer amplifier is the member of our series of capacitive coupled isolation products from Burr-Brown. The ISO106 has the electrical performance and differs in accuracy. The ISO106 is rated for 3500Vrms in a 40-pin DIP. The ISO106 has industry standard package dimensions with the exception of missing pins between input and output stages. This permits utilization of automatic insertion techniques in production. The three-chip hybrid with its generous high voltage spacing is easy to use (no external components are required). The applications of the ISO106 include industrial process control, transducer channel isolator for thermocouples, rtds, pressure bridges, flow meters, 4ma to 20ma loop isolation, motor and scr control, ground loop elimination, biomedical/analytical, measurements power plant monitoring, ata acquisition/test equipment isolation, military equipment.
Parametrics
ISO106 absolute maximum ratings: (1)Supply Without Damage: ±20V; (2)Input Voltage Range: ±50V; (3)Transient Immunity, dV/dt: 100kV/μs; (4)Continuous Isolation Voltage Across Barrier: 3500Vrms; (5)Junction Temperature: +160 ℃; (6)Storage Temperature Range: –65 ℃ to +150 ℃; (7)Lead Temperature (soldering, 10s): +300 ℃; (8)Short Circuit Duration: Continuous to Common.
Features
ISO106 features: (1)14-BIT LINEARITY; (2)INDUSTRY’S FIRST HERMETIC; (3)ISOLATION AMPLIFIERS AT LOW COST; (4)EASY-TO-USE COMPLETE CIRCUIT; (5)RUGGED BARRIER, HV CERAMIC; (6)CAPACITORS; (7)100% TESTED FOR HIGH VOLTAGE; (8)BREAKDOWN; (9)ISO102: 4000Vrms/10s, 1500Vrms/1min; (10)ISO106: 8000Vpk/10s, 3500Vrms/1min; (11)ULTRA HIGH IMR: 125dB min at 60Hz,; (12)ISO106; (13)WIDE INPUT RANGE: –10V to +10V; (14)WIDE BANDWIDTH: 70kHz; (15)VOLTAGE REFERENCE OUTPUT: 5VDC.
Diagrams
| Image | Part No | Mfg | Description | ![]() |
Pricing (USD) |
Quantity | ||||
|---|---|---|---|---|---|---|---|---|---|---|
![]() |
![]() ISO106 |
![]() Texas Instruments |
![]() Isolation Amplifiers Wide BW Std Hermetic Sig Iso Buffer Amp |
![]() Data Sheet |
![]() Negotiable |
|
||||
![]() |
![]() ISO106B |
![]() Texas Instruments |
![]() Isolation Amplifiers Wide BW Std Hermetic Sig Iso Buffer Amp |
![]() Data Sheet |
![]() Negotiable |
|
||||
(Hong Kong)









